Central India's Leading Odoo Implementation Company Get A free business audit today!
                                                                                                 

đź“‹ TraceNcode Standard Operating Procedures

Ensuring clarity, quality, and smooth project flow

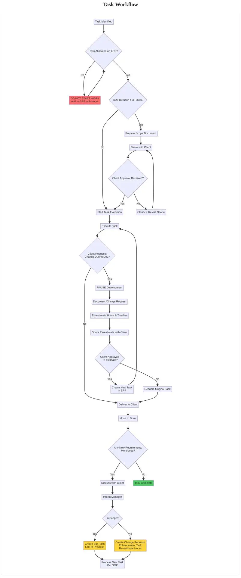
1. ERP & Task Allocation

All work must be tracked. Please do not start any task until it has been officially created in the ERP with hours allocated to it. This helps us track your hard work and manage our resources better.

2. Requirement Clarity & Scope: The "100% Clarity" Rule

  • The Goal: Build the right thing the first time.

  • The Action: If a task isn't 100% clear, please don't start coding yet. Ask a question, write down what you think is needed, and get a quick "Yes" from the client. This saves you from having to do the work twice.

    Or Sharing a brief task document ensures we are both on the same page and avoids wasted effort.

  • For tasks > 3 Hours: A written scope document is mandatory. Work should only begin once the client has given a "Green Light" on this document.

3. Managing New Requests

If a client asks for something new that wasn't in the original plan, please acknowledge the request and discuss it with them. Once discussed, inform your manager so we can adjust the project plan accordingly.

4. Meeting Protocols

To ensure we don't miss any details, please record all client calls. After the meeting, share a quick summary of the key points and any agreed terms in our internal group.

5. Task Completion & Out-of-Scope Work

Once a task is moved to the "Done" state, the scope for that specific item is closed.

  • If a bug is found: Create a new task, mark it as a "Bug," and link it to the original item.
  • If it's a new request: This is a "Change Request." Please ensure any out-of-scope work is estimated and approved before you begin coding. This protects our time and ensures we are paid for our extra effort.

6. Support & Communication Flow

We believe in supporting each other. If you need help:

  1. First, reach out to your colleagues for a quick peer-sync.
  2. If you still need guidance, contact your immediate manager. To keep our communication channels organized, please follow this flow and avoid "skip-level" tagging unless it is an emergency.


🛡️ TraceNcode Delivery Guidelines

Simple steps for a successful partnership with our clients

1. The "Always Present" Rule

  • The Goal: Make the client feel supported and heard.
  • The Action: Never leave a client's message without a reply. Even if you are busy or don't have the answer yet, send a quick note.
    • Example: "Hi, I've seen your message. I'm currently working on a task but I will get back to you soon!"
    • Responding Example: If a client is not available and you are not aware, please share some greeting (good morning/ starting my day) that makes them feel that TraceNcode is always there for them.

3. Personal Ownership

  • The Goal: Take pride in your results.
  • The Action: You are the expert for your task. Take a moment to check your own work for small errors and edge cases before sharing it. High-quality work is the best way to show your skills.

4. The "No Surprises" Policy

  • The Goal: Be proactive about delays.
  • The Action: If you think a task will be late, tell the client as soon as you notice. If you are stuck on a problem for more than an hour, reach out to the team for help. We are here to support each other.

5. High Coding Standards (OCA)

  • The Goal: Professional and clean code.
  • The Action: For Odoo projects, always follow OCA standards. Use simple names for your code and add helpful notes. This helps the next person understand your work easily.

6. Focus on Outcomes (Daily Updates)

  • The Goal: Show your progress clearly.
  • The Action: In your daily report (DSR), focus on what you finished.
    • Good Update: "Completed the new login screen and it is ready for testing."

7. Safety First (Environments)

  • The Goal: Keep the client’s data safe.
  • The Action: Only work on "Local" or "Staging" systems. Never change anything on a "Live" or "Production" system directly. This prevents accidental crashes.

8. Stay Professional

  • The Goal: Be a great teammate.
  • The Action: Focus on solving problems and staying positive. Avoid talking about the client’s internal politics or other vendors. Let’s stay focused on doing great work together.